| Linha 284: | Linha 284: | ||
[[Arquivo:DFD_Final.jpg| | [[Arquivo:DFD_Final.jpg|1000px]] | ||
<br> | <br> | ||
Edição das 16h50min de 22 de julho de 2013
Escopo
A medida que o mundo evolui tecnologicamente há uma demanda crescente por produtos que sejam inovadores e sustentáveis, forçando as indústrias a trabalhar com múltiplos processos cada vez mais complexos e sofisticados em sua linha de produção. Visando gerir com máxima eficiência todo este sistema, há uma crescente procura por softwares e sistemas de gerenciamento que facilitem o planejamento de manufatura, redução dos custos e otimização das tarefas. Para atender esta lacuna, temos como projeto a construção de um sistema de gerenciamento de produção sofisticado, agregando as mais novas soluções tecnológicas que permitam aos usuários um maior dinamismo em seu manuseio e reprogramações de tarefas; refletindo assim diretamente em um menor custo, na agilização das tarefas (economia de tempo), na melhor combinação do suprimento das linhas de produção e suas demandas, e na geração de informações em tempo real tanto para a empresa como para seu cliente final. O software será desenvolvido na linguagem de programação de alto nível (C++, Focus ou Ruby) e que permita trabalhar com os mais variados tipos Bancos de Dados (SQL Server, Oracle, Debiam, MySQL, DB2, FileMaker, Apache Derby, Teradata, Firebird, Access e outros). Deve ser integrado a hardwares com tecnologia de tela multitoque (reconhece múltiplos contatos simultaneamente), e que a aplicação seja utilizada colaborativamente por vários utilizadores simultaneamente. O software também deve permitir a simulação virtual da produção, projeções e a escrita de scripts específicos de programação por recursos produtivos (máquinas ou atividades).
5W2H
What
1. Qual o nome do seu projeto?
CPP – PLANNING (CONTROLE E PROGRAMAÇÃO DA PRODUÇÃO)
2. Qual o objetivo deste projeto?
O Objetivo é desenvolver uma solução completa para administração da produção industrial aproveitando o máximo da tecnologia multi toque de tela para (touch screen) com recursos vetoriais, programação linear mista e utilização do diagrama de Gantt, propiciando ao usuário praticidade e rapidez na programação das linhas de processos de produção, total visão do nível de ocupação das máquinas, prevenção de períodos ociosos e "gargalos", simulação virtual dos processos antes de colocar em linha de produção, gerenciamento em tempo real e integração com demais softwares estabelecidos na empresa.
4. Quais os maiores desafios, na sua opinião, para se realizar este trabalho?
O maior desafio é conseguir uma equipe qualificada para desenvolvimento do projeto e a simulação real do protótipo em vários ambientes fabris.
5. Quais os conhecimentos básicos que devemos ter para se implementar este projeto?
Os Conhecimentos necessários para implementar o projeto estão baseado na engenharia computacional, sistema de programação, engenharia de produção, engenharia de software e administração da produção, tais como:
- conhecimento em metodologias técnicas de gerenciamento da produção (Diagrama de Gantt).
- conhecimento em gerenciamento de produção em linha e células.
- conhecimento em matemática, estatística e metodologia de custeio.
- conhecimento em análise de sistemas e engenharia de softwares
- conhecimento em linguagens de programação e tecnologia touch screen.
4. Quais soluções similares existem no mercado?
Há inúmeras ferramentas de gestão da produção comercializadas individualmente ou integradas a sistemas ERP(Enterprise Resource Planning), amplas ou restritas (quando destinado a segmentos específicos das indústrias), simplificada com poucos recursos ou complexas (abrangendo múltiplos processos). Dentre as soluções similares (porém limitadas) no mercado brasileiro, destacamos os módulos de Controle da Produção das empresas Tovts, Senior Sistemas, SAP, Metrics, Alterdata e QAD.
Why
1. Porque é interessante desenvolver este projeto?
O desenvolvimento deste projeto é importante porque não há nada idêntico no mercado atualmente, apesar de haver uma demanda por softwares menos complexos e que ofereça mais recursos, facilidade de manuseio, e que gerencie com mais eficácia o setor de produção (redução de custos e tempos ociosos). As soluções similares são muito limitadas pois possuem funções específicas e demandam muita mão de obra operacional, já que os lançamentos e tratamentos de dados tomam muito tempo do usuário, e com intuito de torná-lo mais ágil as empresas subdividem os processos de alimentação do sistema entre vários usuários. A tecnologia touch implementada no sistema tornará o processo de manuseio e alimentação de dados mais ágil, enquanto o tratamento vetorial dos recursos em forma de imagens faz com que o a interface sistema/usuário seja mais amigável. Também a integração em tempo real do sistema com os hardwares (máquinas e equipamentos) através de um conjunto de sensores e porta de entrada de dados permite análise simultâneas e rápida para tomada de decisões entre os departamentos comercial, produção, estoque, logística e financeiro. Além de todos estes atributos, o software é um benchmarking com mais recursos e tecnologia.
2. Porque deve usar a tecnologia escolhida?
Esta tecnologia deve ser escolhia porque será a melhor solução existente no mercado, com mais recursos que permitirá o controle da produção em tempo real, reduzindo gastos através de um gerenciamento eficaz da produção.
Who
1. Quem pode se beneficiar deste projeto?
O software terá como alvo indústrias que trabalham com processos em linha ou células de fabricação de produtos (que correspondem a 90% das indústrias), que tenham a necessidade de uma ferramenta que permita controlar com eficácia a produção (uso máximo dos recursos com redução da ociosidade e de "gargalos").
2. Quem poderá operar o sistema?
Usuário comum, com um treinamento específico de funcionalidade do software.
3. Quem deverá participar do desenvolvimento do sistema?
Analistas e especialistas em programação, engenheiros da computação que sabem sobre tecnologia touch, e administrador de produção ou engenheiro de produção, além de técnico de PCP na etapa de testes.
Where
1. Onde o dados serão inseridos?
Os dados para processamento serão inseridos pelo usuário em uma interface gráfica (janelas do software), e importados de um banco de dados do cliente.
2. Onde os dados serão externalizado, publicados?
Serão externalizados através de relatório de consultas via monitores, através de relatórios impressos, exportado para outros bancos de dados de outros sistemas (softwares) do cliente, e pela internet para aplicativos interligado ao sistema do software.
3. Onde esta aplicação poderá ser usada?
Em setores produtivos da indústria para o planejamento e gerenciamento de suas atividades fabris.
4. Onde as informações serão armazenadas?
Todos os dados e informações serão armazenadas em banco de dados dos servidores alojados na empresa.
5. Onde o software deverá ser hospedado?
Dentro da empresa em seus servidores e computadores.
When
1. Em quanto tempo pretende desenvolver o sistema?
O Prazo para desenvolvimento e de 18 meses mais 06 meses de testes e ajustes em diferentes âmbitos industrias.
2. Quais serão as fases e em quanto tempo cada uma?
| Etapas | Prazo | Atividades |
|---|---|---|
| Levantamento de Requisitos | 2 Meses | Definição das funcionalidades necessárias baseado nas demandas do mercado. |
| Arquitetura e Projeto | 2 Meses | Definição das Linguagens e Tecnologias empregadas na criação do software. |
| Prototipação | 4 Meses | Elaboração do Fluxogramas e Montagem Gráfica das Interfaces de comunicação. |
| Desenvolvimento | 7 Meses | Codificação.(*Obs) |
| Documentação | 5 Meses | Elaboração de Manuais Técnicos e Guias de Usuário. (*Obs) |
| Testes e Validação | 6 Meses | Correções de erros e aprimoramentos. |
| Implantação | O tempo de implantação dependerá do Pacote de Contração do cliente. |
(*Obs). Os trabalhos para documentar o software e a codificação serão realizadas paralelamente, durante um período de 10 meses.
How
1. Como será dividido o desenvolvimento do sistema?
O software terá uma linguagem de programação orientada a objeto, ou seja, terá estruturas em módulos de funções de acordo com as classes. O software é subdividido em 04 módulos com funções específicas:
- Programação da Produção - PP
- Simulador Virtual de Cenários - SVC
- Integrador de Banco de Dados - IBD
- Gestão de Recursos- RM do inglês Resource Management
2. Como será feita a entrada de dados?
A entrada de dados no sistema ocorrerá de várias maneiras:
- Lançamentos da Ordem de Execução do Produto (OP) e cadastro de todos os recursos que serão utilizados no processo através de interfaces, através de digitação em um teclado, e/ou seleção na tela de recursos pré cadastrados.
- Lançamentos de dados nos sistemas através de: hardwares instalados nas máquinas (sensores, contadores, digitalizador, etc); leitores de códigos de barras e terminais "burros" (sem capacidade de processamento) na linha de fabricação. Estes dados fornecidos vão integrar os dados de volume de produção, de conclusão de etapas de execução de tarefas, tempos setups (tempos de parada na produção, seja por ajuste, manutenção, etc) códigos e nome de operadores e etc.
- Importação de informações contidos em um banco de dados gerenciado por outro software contido na empresa que será implantada o sistema.
3. Como será feita a saída de dados?
Os dados serão tratados em forma: de gráficos, tabelas, imagens, fluxos, relatórios. Serão consultados em: tela computador, rede externa (internet) ou interna (intranet), documento impresso, gravados em banco de dados, pendrives ou/e memória permanente externa ao sistema.
4. Como será o procedimento para as funcionalidades?
O procedimento dependerá da tecnologia envolvida no desenvolvimento (linguagem de programa adotado, tecnologia touch-screen, sistema de redes) e no gerenciamento de bando de dados.
How much
1. Quanto custa o sistema?
O custo total estimado de desenvolvimento do sistema, é de R$ 3.334.400,00 (Mão de Obra e Recursos Operacionais), ou seja, um custo mensal de aproximadamente R$ 138.933,33 conforme tabela detalhada abaixo:
| Recursos MO | Quant | Vr. Mensal (R$) | Períodos | Custo Total (R$) |
|---|---|---|---|---|
| Coordenador de Projetos | 1 | 10.000,00 | 24 | 240.000,00 |
| Programadores | 5 | 3.500,00 | 24 | 420.000,00 |
| Engenheiro de Computação | 2 | 10.000,00 | 12 | 240.000,00 |
| Engenheiro de Software | 1 | 8.000,00 | 18 | 144.000,00 |
| Consultor Administrador | 1 | 6.000,00 | 18 | 108.000,00 |
| Analistas de Sistemas | 3 | 3.000,00 | 24 | 216.000,00 |
| Consultor Técnico em PCP | 1 | 3.000,00 | 24 | 72.000,00 |
| Escriturário | 1 | 2.000,00 | 24 | 48.000,00 |
| Serviços Gerais | 1 | 900,00 | 24 | 21.600,00 |
| - | Sub-Total | 1.509.600,00 | ||
| Encargos (100%) | - | - | - | 1.509.600,00 |
| Custo com MO | - | - | TOTAL | 3.019.200,00 |
| Recursos Operacionais | Quant | Vr. Mensal (R$) | Períodos | Custo Total (R$) |
|---|---|---|---|---|
| Aluguel | 1 | 1.500,00 | 24 | 36.000,00 |
| Despesa com Escritórios (Agua, Luz, Telefones, e etc) | 1 | 6.000,00 | 24 | 144.000,00 |
| Despesas com Transportes e Viagens | 1 | 1.500,00 | 24 | 36.000,00 |
| Despesas com Contador | 1 | 8.000,00 | 24 | 19.200,00 |
| Aquisição de materias e Imobilizados | 1 | 80.000,00 | 1 | 80.000,00 |
| Custo Operacional | - | - | TOTAL | 315.200,00 |
2. Quantos serão os profissionais envolvidos no projeto?
Será preciso de 16 profissionais:
O corpo administrativo e staff será composto por 03 pessoas:
- 01 Coordenador do Projeto e Gesto Geral
- 01 Escriturário
- 01 Aux. de Serviços Gerais
O corpo técnico será composto 13 Profissionais Especialistas:
- 03 Engenheiros especialistas
- 05 programadores
- 03 Analistas de Sistemas
- 01 Consultor Administrador de Produção
- 01 Consultor Técnico especialista em PCP - Planejamento e Controle da Produção
3. Qual será o preço de aquisição do seu software para o usuário final?
O sistema não será vendido, e sim licenciado por usuários. O contrato firmado com o cliente será anual, com mensalidade de R$ 3.000 para fornecimento de 10 licenças com acessos simultâneos. A contratação dará direito ao cliente suporte técnico gratuito online e atualizações de versões. Suporte local, treinamentos, customização no software após implantação terão custos cobrados através de novos contratos suplementares. Os Custos com implantação é de R$ 35.000 para um pacote de 250 horas para o treinamento e adequação do software com o banco de dados da empresa (customização).
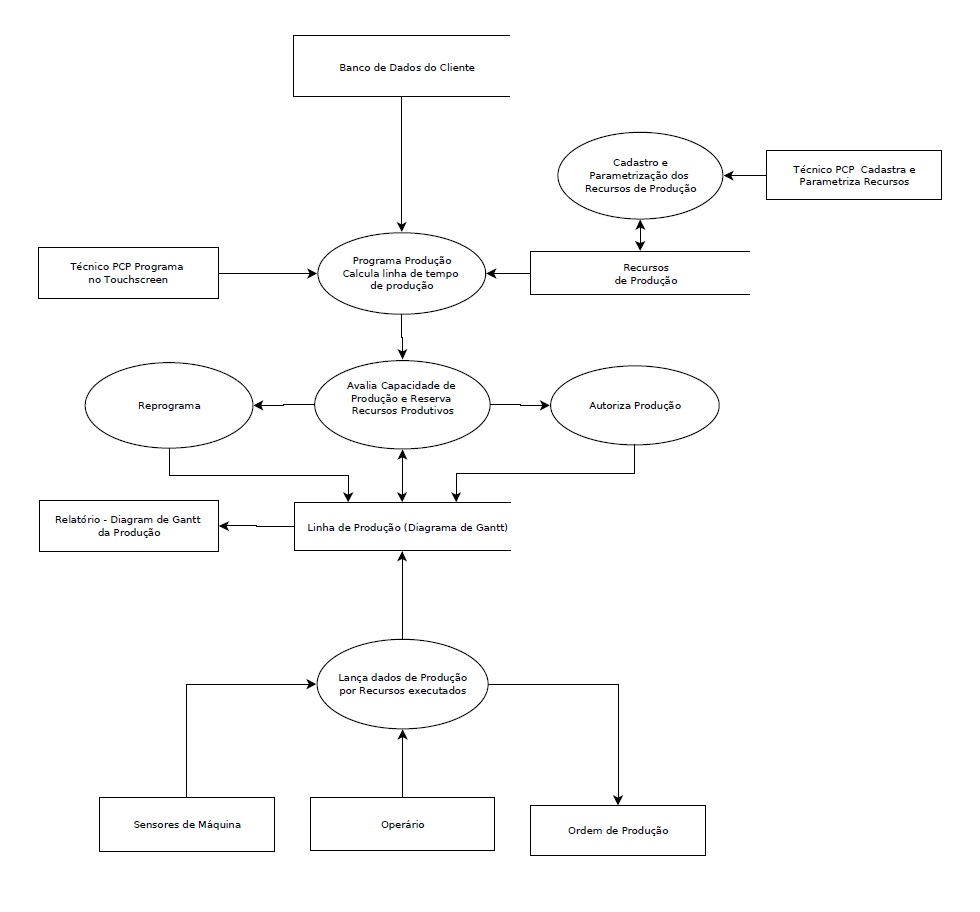
DFD
Diagrama de Fluxo de Dados (DFD) do Módulo de Programação da Produção - PP.
A programação da produção se inicia com a importação da Ordem de Produção (OP) gerada pelo Sistema Orçamentário do Cliente. A partir dai os processo do sistema são divididos em:
- Programar Produção: Armazena os dados da Ordem de Produção (OP) no Banco de Dados do Sistema. Valida os recursos da OP com as especificações das máquinas ou da mão de obra empregada na OP. Se tiver em conformidade as informações da OP juntamente com a capacidade de produção, passa-se para o cálculo do tempo de execução da OP.
- Calcula Tempo de Execução: Neste processo o sistema irá quantificar o tempo (em horas) necessário para execução da OP por recursos e etapas de manufatura (Máquina e Mão de Obra). E quantificado também ajustes e intervalos de processos não produtivos (estágios de ociosidade).
- Avalia Capacidade Produtiva: Neste processo o sistema consulta o Banco de dados das Linhas de Produção, cruzará o tempo de disponibilidade da máquina/mão de obra, e gera uma instrução de reserva e alocação de mais um módulo de atividades nas linhas de tempo das Máquinas ou dos recursos de Atividades Manuais.
- Reversa: Neste processo o sistema aloca mais etapas de processo nas linha de tempo das máquinas/atividades que serão utilizada no processo de manufatura da OP.
- Gerir Produção da OP: O sistema coleta dados da evolução da execução da OP, através de sistemas eletrônicos e sensores das máquinas, como também, através de entrada de dados da produção realizado pelos operários e ajusta as as Linhas de tempo de Produção, remanejando e permitindo a consulta do diagrama do fluxo produtivo.

