| Linha 190: | Linha 190: | ||
= DER = | = DER = | ||
[[Arquivo:banco de dados.jpg]] | |||
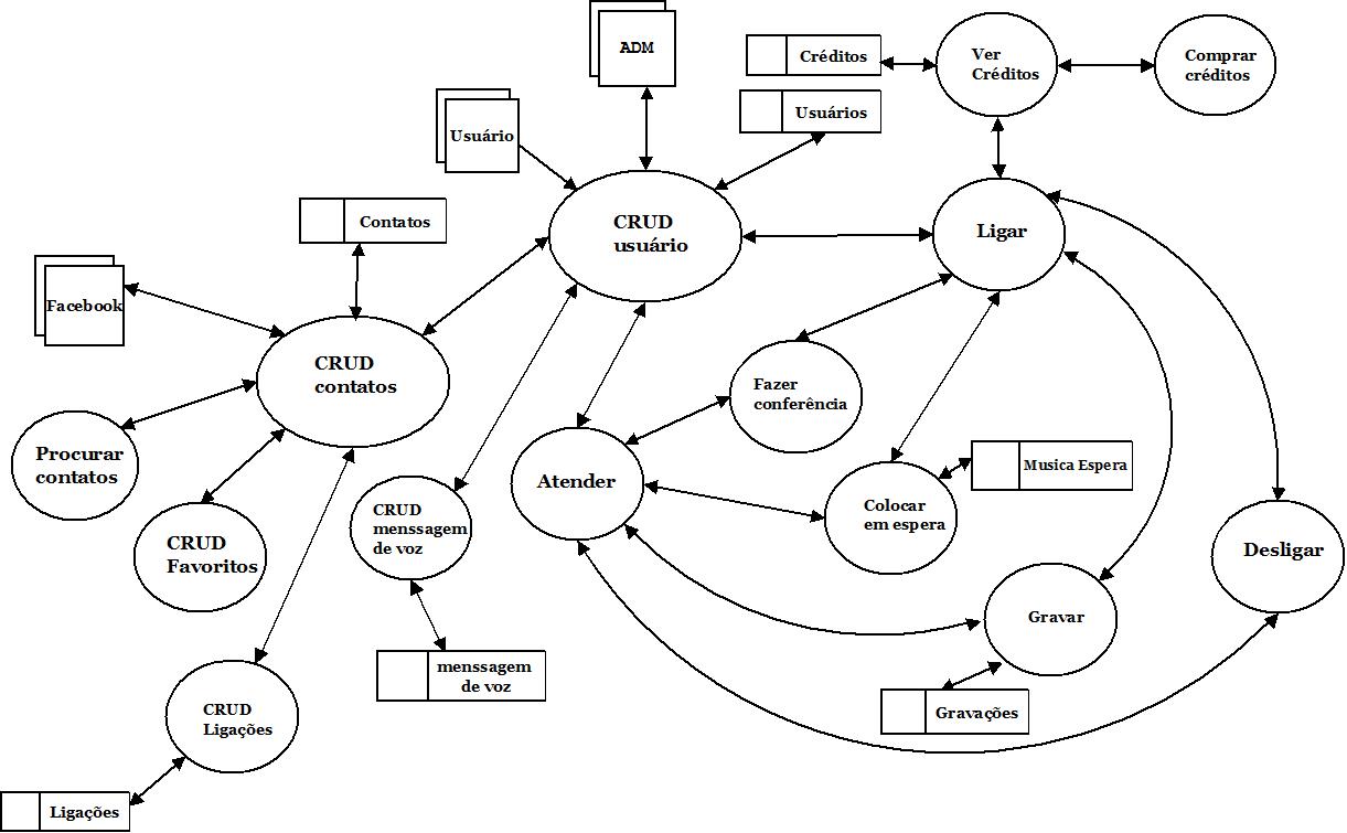
= DFD = | = DFD = | ||
Edição das 23h18min de 1 de dezembro de 2014
5W2H
What
- 1. Qual o nome do seu projeto?
- O nome do projeto é Speak Plus.
- 2. Qual o objetivo deste projeto?
- O objetivo é desenvolver um softphone prático e simples ,para utilizar o mesmo tipo de rede para ligar computadores e telefones, passando a ter um só tipo de tecnologia de cabeamento, facilitando o controle dos custos de ligações. Além de ter rede como forma de contato, independente de onde o outro ponto estiver.
- 3. Quais os maiores desafios, na sua opinião, para se realizar este trabalho?
- Converter a voz em sinais digitais, utilizando software para digitalizar a voz em pacotes de dados para que trafegue pela rede IP, após isso, quando o sinal chega no destino é novamente ter que converter a voz para o utilizador final.
- 4. Quais os conhecimentos básicos que devemos ter para se implementar este projeto?
- Os conhecimentos em programação , pois o grupo não possui muito domínio nessa área, e entender como funciona a transmissão entre computador e telefonia.
- 5. Quais soluções similares existem no mercado?
- Existem vários software desse ramo, dentre eles o mais utilizados pelos usuários são :Skype, Talky, Viber Desktop, Clownfish, Tango.
Why
- 1. Porque é interessante desenvolver este projeto?
- Pois o VoIP é a base para comunicações de telefonia de baixo custo e aplicações mais avançadas de comunicações unificadas que podem transformar a forma como você faz negócios. Os telefones VoIP podem ajudar a empresa a cortar custos, melhorar a colaboração e aumentar a produtividade mais do que os telefones convencionais para empresas.Além disso o serviço inclui :
- Pois o VoIP é a base para comunicações de telefonia de baixo custo e aplicações mais avançadas de comunicações unificadas que podem transformar a forma como você faz negócios. Os telefones VoIP podem ajudar a empresa a cortar custos, melhorar a colaboração e aumentar a produtividade mais do que os telefones convencionais para empresas.Além disso o serviço inclui :
- Identificação de chamadas;
- Chamada em espera;
- Transferência de chamada;
- Rediscagem;
- Retorno de chamada;
- Teleconferência.
- 2. Porque deve usar a tecnologia escolhida?
- Com a utilização da telefonia VoIP, é possível uma grande flexibilidade em relação a usabilidade.
Por exemplo: encaminhamento de chamadas(quando ocupado, não atendido ou até mesmo para todas as chamadas recebidas, enviando-as para uma caixa de mensagem, ou para outro telefone qualquer), conferências, transferências e tudo isso com um custo bem mais acessível.
- 3. Porque usar o hardware específico?
- Não há necessidade de usar o hardware especifico, pois o acesso poderá ser feito de computador, celular, entre outros.
- 4. Porque usar o sistema específico?
- Sistema específico também não é necessário, pois ficará se o utilizaro sistemas manufaturados por grandes empresas, como Windows ,IOS, Android, Black Berry,Linux.
Who
- 1. Quem pode se beneficiar deste projeto?
- Todos os usuários poderão se beneficiar desde projeto, ou seja, de um simples estudante até um empresário ou diretor de uma empresa desde o mesmo tenha acesso a internet.
- Todos os usuários poderão se beneficiar desde projeto, ou seja, de um simples estudante até um empresário ou diretor de uma empresa desde o mesmo tenha acesso a internet.
- 2. Quem poderá operar o sistema?
- Poderão operar o sistema desde um simples estudante até um empresário ou diretor de uma empresa. E o administrador poderá operar o sistema na forma de adicionar mais funções ou manutenção, ou seja, novas atualizações.
- Poderão operar o sistema desde um simples estudante até um empresário ou diretor de uma empresa. E o administrador poderá operar o sistema na forma de adicionar mais funções ou manutenção, ou seja, novas atualizações.
- 3. Quem deverá participar do desenvolvimento do sistema?
- Todos o integrantes do grupo com ajuda de programadores.
- Todos o integrantes do grupo com ajuda de programadores.
Where
- 1. Onde os dados serão inseridos?
- Será feita através da interface do software
- Será feita através da interface do software
- 2. Onde os dados serão externalizados, publicados?
- Será feita através da interface do software
- Será feita através da interface do software
- 3. Onde esta aplicação poderá ser usada?
- Em qualquer lugar desde que haja conexão com a internet.
- Em qualquer lugar desde que haja conexão com a internet.
- 4. Onde os dados serão armazenadas?
- Armazenando no disco rígido da unidade do usuário e do servidor.
- Armazenando no disco rígido da unidade do usuário e do servidor.
- 5. Onde o software deverá ser hospedado?
- Em um servidor montando pelo grupo.
When
- 1. Em quanto tempo pretende desenvolver o sistema?
- O sistema será desenvolvido no prazo máximo de 4 meses.
- 2. Quais serão as fases e em quanto tempo cada uma?
- O desenvolvimento do projeto terá 3 fases:
1) Estudo sobre os software de VOIPS existentes;
(com duração de 1 mês)
2) Discussão sobre os dados coletados do 1º tópico e elaboração do software;
(com duração de 1 mês)
3)Desenvolvimento do software baseado nos 2 tópicos anteriores.
(Duração de 2 semanas)
- 3. Qual o tempo de resposta do dispositivo ou do sistema?
- Aproximadamente de 5s.
- 4. Quanto tempo para responder a uma entrada?
- Aproximadamente 3s.
- 5. Quanto tempo para gerar a saída?
- Aproximadamente 3s
How
- 1. Como será dividido o desenvolvimento do sistema?
-Planejamento;
-Prototipagem do software ;
-Montagem do servidor;
-Teste;
-Documentação;
-Publicação do software.
- 2. Como será feita a entrada e saída de dados?
- Será feita através da interface do software ,armazenando no disco rígido da unidade do usuário e do servidor.
- 3. Funcionalidades:
1.Cadastrar;
2.logar;
3.sair;
4.ligar;
5.atender;
6.colocar em espera;
7.rejeitar;
8.desligar;
9.fazer conferência;
10.gravar mensagem de voz;
11.ouvir mensagem de voz;
12.excluir mensagem de voz;
13.adicionar contato;
14.importar contato;
15.excluir contato;
16.editar contato;
17.procurar contato;
18.adicionar contato no favoritos;
19.gravar ligação;
20.ver ligações atendidas;
21.ver ligações perdidas;
22.ver ligações discadas;
23.excluir histórico de chamadas;
24.ver créditos;
25.comprar créditos;
26.editar perfil;
27.adicionar foto;
28.inserir música de espera;
29.configurar música de toque;
30.excluir conta.
How much
- 1. Quanto custa cada parte do sistema?
- Montagem do servidor- R$ 6.598,90
- . Quanto deverá custar todo o sistema?
- Deverá custar ao todo em torno de R$22.998,90
- 3. Quantas pessoas deverão ser usadas (Equipe) ?
- Equipe de pesquisa- (4 pessoas)
- Free Lancer - (1 pessoa)
- 4. Quanto custa cada profissional?
- Free Lancer -R$ 10.000,00
- Equipe de pesquisa -R$ 800,00 (mensal por pessoa)
- 5. Qual deverá ser o preço de aquisição do seu software para o usuário final (Valor de mercado)?
- Assinatura anual -R$ 29.99 com direito algumas ligações gratuitas.
DER
DFD
DD
- CRUD_Usuário
Criar e exclui usuário.
- CRUD_Contato
Lista os contatos, importa número de telefone dos contatos no facebook por... , escolhendo adicionar contato ou não nos favoritos.
- Ligar
Primeiro verifica se a ligação é para um número de usuário ou um número externo de telefone (fixo ou móvel), se for um número de usuário , o usuário do sistema pode escolher se procura o número pelos contato ou digitar direto. Se for um número externo primeiro o sistema verifica se o usuário possui crédito para depois efetuar a ligação propriamente dita, caso contrário , irá oferecer planos para compra de créditos.
- Atender ou Rejeitar
Assim que o usuário receber uma ligação ele irá poder escolher atender ou rejeitar a mesma.
- Fazer Conferência
Nesta função o usuário durante uma ligação (efetuada ou recebida), poderá adicionar um outro usuário a mesma.
- Colocar em espera
Nesta função o usuário durante uma ligação (efetuada ou recebida), poderá colocar a ligação em espera para realizar outra função enquanto o outro ou os outros,escutam uma música de espera adicionada por outro usuário.
- Gravar
Nesta função o usuário durante uma ligação (efetuada ou recebida), poderá escolher gravar a ligação salvando num arquivo MP3.
- Ver Ligações
Nesta função o usuário poderá ver seu histórico de ligações (efetuadas,recebidas,atendidas e não atendidas), podendo excluir seu histórico quando desejar.
- CRUD_Mensagem de Voz
Assim, que o usuário efetuar ligação e ou outro usuário não atender ou estiver ocupado, o primeiro usuário poderá escolher gravar uma mensagem de voz, sendo esta ouvida pu excluida quando segundo usuário desejar.
- Desligar
Nesta função o usuário durante uma ligação (efetuada ou recebida), o usuário poderá escolher desligar a ligação quando desejar.

