Escopo
- O Projeto visa na criação de um aplicativo para dispositivo móvel onde os universitários UFU que dominam tais conteúdos, conseguem prover aulas particulares aos alunos interessados que tenham dificuldades nas matérias. O aluno-professor irá criar seu próprio perfil descrevendo as matérias que dominam e estipulando um valor final da aula, também como o aluno poderá acessar os perfis a procura de um aluno-professor que esteja precisando de aulas para ajudar na disciplina.
5W2H
What
- 1. Qual o nome do seu projeto?
- Aulas Particulares - UFU
- 2. Qual o objetivo deste projeto?
- Alunos da UFU que dominam tais matérias darem aulas particulares aos alunos interessados que tenham dificuldades nas matérias, estabelecendo um preço acessível.
- 3. Quais os maiores desafios, na sua opinião, para se realizar este trabalho?
- Escolher as tecnologias adequadas.
- Aceitação do público alvo.
- 4. Quais os conhecimentos básicos que devemos ter para se implementar este projeto?
- Desenvolvimento de sistemas / aplicativos móveis.
- 5. Quais soluções similares existem no mercado?
- EasyClasses / Eduqi / AulaUP.
Why
- 1. Porque é interessante desenvolver este projeto?
- Pelo fato de que a maioria dos alunos na UFU tem muita dificuldade em determinadas matérias como por exemplo cálculos.
- 2. Porque deve usar a tecnologia escolhida?
- Por ser um meio de comunicação rápida e prática de fácil manuseio, onde aluno-professor e aluno irá intervir.
- 3. Porque usar o hardware específico?
- Uma das principais necessidades da aplicação é a mobilidade, e por isso é indispensável o uso da plataforma móvel.
- 4. Porque usar o sistema específico?
- Por muitos usuários já estarem familiarizados com o sistema, deixando assim uma interface mais amigável.
Who
- 1. Quem pode se beneficiar deste projeto?
- Todos os universitários da UFU que estiverem com dificuldades nas matérias de qualquer curso.
- 2. Quem poderá operar o sistema?
- Responsabilidade de operação única e exclusivamente dos alunos da UFU cadastrados.
- 3. Quem deverá participar do desenvolvimento do sistema?
- Desenvolvedor de aplicativo móvel / gestor de projetos / analista de requisitos.
Where
- 1. Onde os dados serão inseridos?
- Os dados serão inseridos através de uma aplicação móvel manuseada pelo usuário.
- 2. Onde os dados serão externalizados, publicados?
- Serão externalizados numa nuvem de internet.
- 3. Onde esta aplicação poderá ser usada?
- Na UFU pelos alunos interessados.
- 4. Onde os dados serão armazenadas?
- O armazenamento dos dados será feito em um banco de dados do servidor em nuvem.
- 5. Onde o software deverá ser hospedado?
- Em um servidor na nuvem.
When
- 1. Em quanto tempo pretende desenvolver o sistema?
- O tempo estimado para o projeto é de 1 mês em 340 horas full-time.
- 2. Quais serão as fases e em quanto tempo cada uma?
- 1º Documentação e requisitos funcionais / não funcionais - 100 horas
- 2º Desenvolvimento do aplicativo e gestão do projeto - 180 horas
- 3º Testes e correções - 60 horas
- 3. Qual o tempo de resposta do dispositivo ou do sistema?
- O tempo de resposta imediata por estar disponível em uma nuvem.
- 4. Quanto tempo para responder a uma entrada?
- Fração de milissegundos.
- 5. Quanto tempo para gerar a saída?
- Fração de milissegundos.
How
- 1. Como será dividido o desenvolvimento do sistema?
- Análise de requisitos não funcionais e funcionais.
- Arquitetura e modelagem de dados.
- Desenvolvimento do aplicativo.
- Testes e implementação do sistema.
- 2. Como será feita a entrada de dados?
- Cadastramento do aluno-professor / aluno, requisitando informações como Nome, CPF, entre outros.
- Permitir que o aluno-professor efetue o cadastro e disponibilização da área de conhecimento para outros alunos agendarem as aulas.
- 3. Como será feita a saída de dados?
- Imediata via notificações no smartphone.
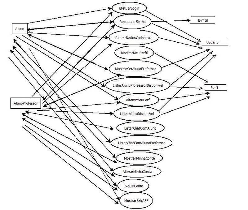
- 4. Descreva a 1a. funcionalidade?
- Cadastrar aluno / aluno-professor, requisitando os dados
- 4. Descreva a 2a. funcionalidade?
- Efetuar Login com usuário e senha
- 6. Descreva a 3a. funcionalidade?
- Esqueceu a senha para recuperação a senha
- 5. Descreva a 4a. funcionalidade?
- Alterar dados cadastrais
- 7. Descreva a 5a. funcionalidade?
- Mostrar meu perfil
- 8. Descreva a 6a. funcionalidade?
- Mostrar ser um aluno-professor para preencher as informações em meu perfil
- 9. Descreva a 7a. funcionalidade?
- Listar aluno-professor disponível
- 10. Descreva a 8a. funcionalidade?
- Alterar meu Perfil e incluir informações
- 11. Descreva a 9a. funcionalidade?
- Listar alunos disponíveis
- 12. Descreva a 10a. funcionalidade?
- Listar chat com aluno e aluno-professor
- 13. Descreva a 11a. funcionalidade?
- Mostrar Minha conta
- 14. Descreva a 12a. funcionalidade?
- Alterar minha conta
- 15. Descreva a 12a. funcionalidade?
- Excluir minha conta permanentemente
- 16. Descreva a 13a. funcionalidade?
- Mostrar sair do aplicativo onde o usuário poderá deslogar
How much
- 1. Quanto custa cada parte do sistema?
- Fase inicial (análise / requisitos): 100 horas x R$50/h base: R$ 5.000,00.
- Fase de desenvolvimento: 180 horas x R$50/h: R$ 9.000,00.
- Fase de testes e correções: 60 horas x R$50/h: R$ 3.000,00.
- 2. Quanto deverá custar todo o sistema?
- O sistema deverá custar aproximadamente R$ 17.000,00
- 3. Quantas pessoas deverão ser usadas (Equipe) ?
- Serão usadas 4 pessoas na equipe.
- 4. Quanto custa cada profissional?
- Base média salarial de R$50/h para a equipe de desenvolvimento, gestão e testes.
- 2 desenvolvedores, 1 analista de qualidade, 1 gestor.
- 5. Qual deverá ser o preço de aquisição do seu software para o usuário final (Valor de mercado)?
- O aplicativo será grátis para todos os universitários da UFU, porém com assinatura para remover os anúncios e destacar o aluno-professor na plataforma.
- OBS: Valor final de 50 reais a hora estipulado com base na média salarial dos 4 funcionários em regime CLT com 176 horas médias mensais.
- A dedução dos encargos trabalhistas resultam em um salário médio CLT de R$4400 no qual envolvem Desenvolvedores, Gestores e Analista de Qualidade Sênior.
Canvas
Arquivo:Canvas-AulasParticulares.pdf
DC
DFD
