5W2H
What
- 1. Qual o nome do seu projeto?
- Agenda de Estudos
- 2. Qual o objetivo deste projeto?
- Desenvolver uma agenda na qual ajudaria o estudante no seu dia a dia a se organizar melhor, organizando tudo em um só lugar facilitando em sua vida de estudante, onde ele também poderá ter como ver suas notas de provas e trabalhos publicadas pelo seus professores, assim juntando tudo em um só lugar facilitando para o estudante.
- 3. Quais os maiores desafios, na sua opinião, para se realizar este trabalho?
- Divulgar o aplicativo para mais pessoas usarem , criar um sistema de emails para que os alunos pudessem se conectar ao aplicativo e os professores também para se compartilhar as notas das provas ou trabalhos entre os professores para os alunos.
- 4. Quais os conhecimentos básicos que devemos ter para se implementar este projeto?
- Conhecimentos básicos de programação e conhecimento da linguagem em Java e um pouco de conhecimento de designer para fazer as interfaces.
- 5. Quais soluções similares existem no mercado?
- Algumas soluções parecidas com a Agenda de Estudos que se encontra pra mobile são: Agenda Escolar, Aprovado - Gerencie Estudos, Hora dos Estudos, Agenda Escolar (G8 Software Studio), Horário Escolar, My Study Life - School Planner.
Why
- 1. Porque é interessante desenvolver este projeto?
- Para ajudar o estudante a se organizar melhor assim ele estará sempre ciente de suas obrigações e deveres como provas marcadas e trabalhos sempre visando tornar mais fácil o acesso do estudante a suas matérias estudadas ,e pelo aplicativo ele poderá ter acesso a suas notas de trabalhos e provas que professores colocarem no aplicativo.
- 2. Porque deve usar a tecnologia escolhida?
- Uma das grandes vantagens do Java é que ele além de ser uma linguagem é uma plataforma de desenvolvimento. e Java e uma das linguagem mais usadas do mundo para o desenvolvimento de aplicativos para android.
- Outra grande vantagem é a sua comunidade ,os grupos de usuários Java são muito fortes em todo o mundo e graças a eles é possível obter material para estudos de maneira fácil, participar de encontros regionais, palestras e até minicursos.
- 3. Porque usar o hardware específico?
- Pois o celular esta presente na vida de muitos estudantes na qual facilitaria o acesso rápido ao aplicativo.Com uma interface simples e intuitiva.
- 4. Porque usar o sistema específico?
- Pois grande parte dos estudantes possuem um celular com android oque facilitaria o acesso ao aplicativo, assim a mobilidade do celular faria possível o acesso do aplicativo em vários lugares.
Who
- 1. Quem pode se beneficiar deste projeto?
- Estudantes para se organizar melhor nos estudos.
- Professores para facilitar o envio de notas de trabalhos ou provas.
- 2. Quem poderá operar o sistema?
- Usuários
- Administrador
- 3. Quem deverá participar do desenvolvimento do sistema?
- Alunos do desenvolvimento da Agenda de Estudos.
- Alunos da 20ª turma da BSI.
- Pessoas com experiência ou especialização em programação mobile.
Where
- 1. Onde os dados serão inseridos?
- Touch-Screen do Smartphone.
- 2. Onde os dados serão externalizados, publicados?
- Tela do Smartphone, por meio da interface gráfica do aplicativo ou notificações.
- 3. Onde esta aplicação poderá ser usada?
- Mobile.
- 4. Onde os dados serão armazenadas?
- Em bancos de dados MySQL.
- 5. Onde o software deverá ser hospedado?
- Servidor na nuvem.
When
- 1. Em quanto tempo pretende desenvolver o sistema?
- Pretendemos desenvolver o projeto em torno de 4 meses.
- 2. Quais serão as fases e em quanto tempo cada uma?
- Desenvolvimento do aplicativo e suas funções 3 meses.
- Criação da interface gráfica e suas funcionalidades 1 mês.
- 3. Qual o tempo de resposta do dispositivo ou do sistema?
- Tempo de processamento seja de 1 segundo ou inferior.
- 4. Quanto tempo para responder a uma entrada?
- 3 segundos. É um bom tempo para reposta.
- 5. Quanto tempo para gerar a saída?
- 3 segundos
How
- 1. Como será dividido o desenvolvimento do sistema?
- A equipe iria fazer um planejamento e design do aplicativo depois dividiríamos as tarefas, assim faríamos o escopo do projeto, depois de fazermos esses procedimentos começaríamos a desenvolver o aplicativo, por fim realizaríamos testes do programa pra ser lançado.
- 2. Como será feita a entrada de dados?
- Mobile: Touch Screen, teclado digital.
- 3. Como será feita a saída de dados?
- Por meio de notificações e pela interface do aplicativo.
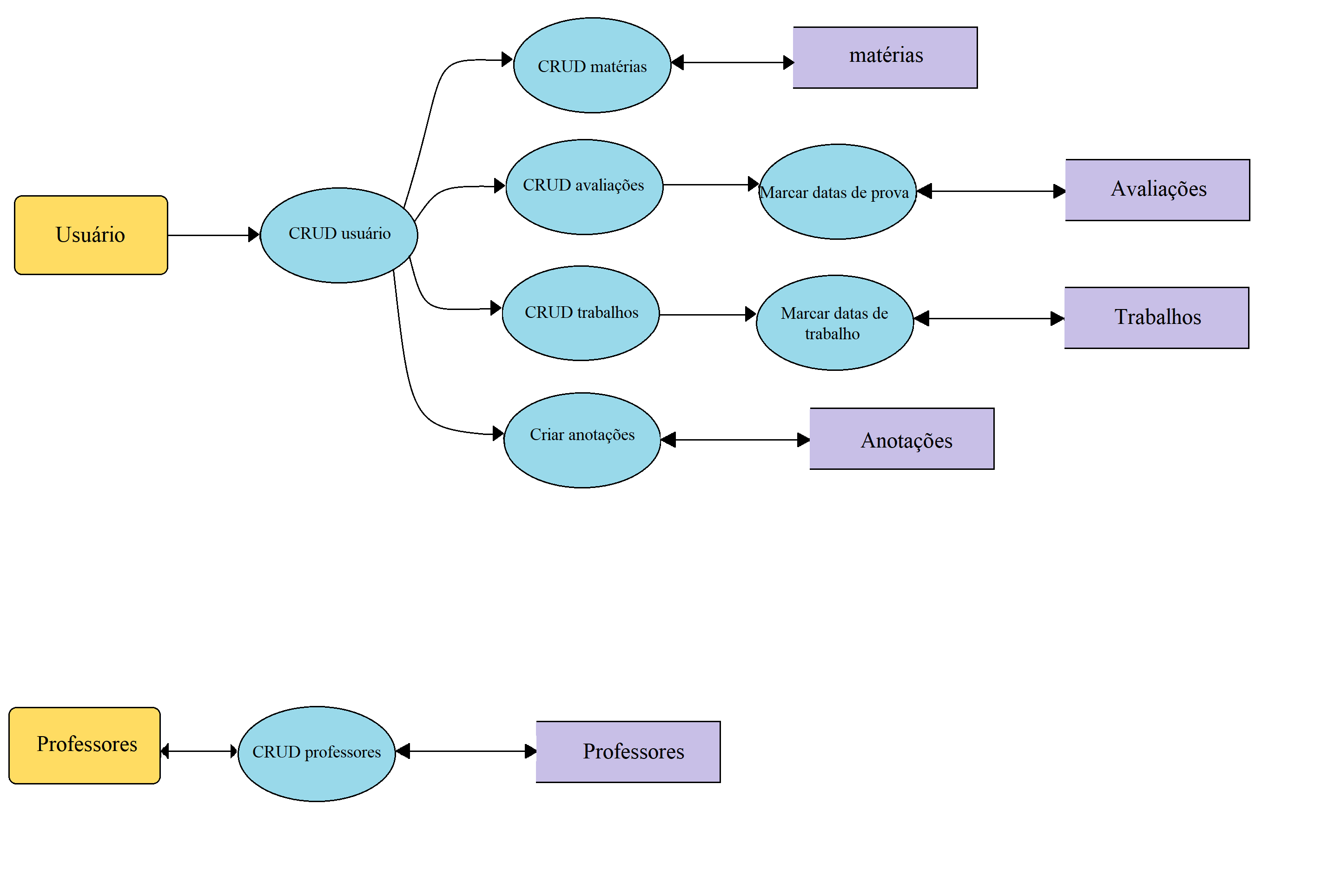
- 4. Funcionalidades
- .CRUD matérias
- .CRUD professores
- .CRUD avaliações
- .CRUD trabalhos
- .CRUD usuário
- .Gerar cronograma
- .Criar anotações
- .Marcar datas de prova
- .Marcar datas de trabalho
- .Mostra cronograma
- .Mostra datas de provas
- .Mostrar datas de trabalho
- .Mostrar professores cadastrados em ordem alfabética
- .Mostrar matérias em ordem alfabética
- .Mostrar datas de prova em ordem cronológica
How much
- 1. Quanto custa cada parte do sistema?
- Desenvolvimento sera composto por 5 integrantes recebendo R$1,500,00 durante 4 meses que da 1500*5*4 = R$ 30,000,00.
- 2. Quanto deverá custar todo o sistema?
- Devera custar em torno de R$ 30,000,00.
- 3. Quantas pessoas deverão ser usadas (Equipe) ?
- A equipe ira contar com 5 programadores.
- 4. Quanto custa cada profissional?
- Cada programador ira custar R$ 1,500,00.
- 5. Qual deverá ser o preço de aquisição do seu software para o usuário final (Valor de mercado)?
- O aplicativo será gratuito, e arrecadará através de propaganda.
Canvas
DFD
DER
Mockup
https://pr.to/4TLNE1/
Fizemos no Proto.io
- Apresentação - 29/11 - 20h53:
- Henrique Aleixo Honorato
- Paulo Roberto de Oliveira Sá

