Escopo
Num passado recente, as tecnologias domesticas ainda assuntavam, tanto pelo seu custo como pela dificuldade de uso. Com o surgimento de tablets e smartphones abriu novos horizontes de utilização para os usuários domésticos. Ao utilizarem estes produtos para finalidades tão diferentes como se comunicar ouvir musica criar vídeos e outras, controlar a casa passou a ser mais uma das facilidades disponíveis. Assim, direta ou indiretamente, a criação de um estilo de vida mais conectado está trazendo muitos moradores para o mercado da automação residencial. No Brasil, diversas construtoras estão apostando no diferencial representado pela introdução da automação residencial em seus projetos. E esta característica do nosso mercado ajuda a criar potenciais sistemas de monitoramento a distancia utilizados não apenas para segurança patrimonial como também para acompanhar a saúde dos moradores e suas necessidades especiais (de crianças, deficientes ou idosos, por exemplo). A partir deste tipo de utilização, também prevemos o surgimento de diversos serviços inovadores que vão desde “cuidadores à distância” até a entrega em domicílio de bens e serviços resultantes de comandos automáticos dos sistemas.
5W2H
What?
Qual o nome da solução?
"Casa Online"
Qual o objetivo, a finalidade?
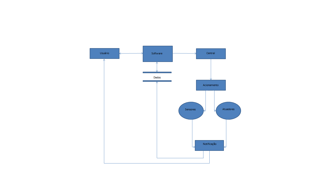
Objetivo e criar um ambiente no qual o usuário possa ter conforto, segurança e conciliar com economia de energia. Com finalidade de controlar e influenciar o sistema remotamente, com critério te possuir apenas um celular com Android com acesso a internet.
O que é a aplicação?
Aplicação é controlar vários dispositivos na sua residencia sem necessidade de estar no local. Poder como exemplo fechar janela do quarto através do celular com acesso a internet. Alem de poder ter um maior controle da segurança de sua casa, podendo ter acesso a uma câmera podendo rotaciona-la tudo através do celular. E podendo influenciar no sistema desligando aparelhos em geral para economizar energia.
Qual o diferencial deste serviço?
O diferencial seria ter facilidade utilizar uma forma de comunicação a longa distancia, ter uma casa segura e economizar energia.
Resumo: Um sistema com interface simples no qual tem total controle de atividades que exerce todo dias, meios de segurança, conforto tudo controlado através de um dispositivo móvel.
Why?
O porquê de se desenvolver essa solução?
Seria um meio de desenvolver uma alternativa que possibilita que o cliente possua controle de total da sua residencia desde um controle universal para ligar e desligar TV até atividades de sistema de alarme.
Qual o motivo?
Atualmente e uma tecnologia que tem crescido no mercado e o modo de vida atual falta um produto que adapte a necessidade dos usuários.
Porquê alguém investiria neste negócio?
Creio que é uma tecnologia nova e tem um mercado crescente, e as tecnologias que existe as vezes não se adapta ao cliente.
Where?
Onde encontro solução similar?
http://engenheirando.com/projetos/automacao/
Onde poderá ser instalada?
É um dispositivo que se aplica a um ambiente residencial.
Onde pode ser desenvolvida?
Em qualquer dispositivo que contenha acesso a internet e também ao ambiente do Android.
Onde poderá ser usada?
Em cômodos comerciais, residenciais, empresas, etc.
Onde poderá ser testada?
qualquer local que possua acesso a internet
When?
Quando começar a desenvolver?
O projeto está previsto para ser desenvolvido a partir do 3ª bimestre de 2013
Qual a previsão de lançamento da 1a. fase?
No 4º bimestre de 2013, sendo 5 meses de exposição ao publico. Este projeto tem o seguinte cronograma: 3º. bimestre de 2013: Projeto 4º. bimestre de 2013: Modelagem 5º. bimestre de 2013: Simulação 6º. bimestre de 2013: Protótipo
Who?
Quem pode usar?
Empresas, comércios e em residencias desde que possua acesso a internet e acesso ao android com qualquer dispositivo.
Quem pode desenvolver?
Qualquer programador com a infra estrutura necessária e tempo disponível.
Quem poderá colocar o conteúdo?
Qualquer usuário que tenha facilidade de acesso a internet, empresas.
Detalhamento: - Prototipagem rápida - Programador em Android - Acesso internet - Dispositivos
How Much?
Quando custará o produto para o usuário final?
O preço final e variável tem possibilidade de redução de custo. O aparelho pode ser simples mas com critério de possuir ambiente em Android, mas fica em torno de R$2000,00 reais.
Quanto custo todo o desenvolvimento?
O desenvolvimento ficará em torno de R$2200,00 reais Quanto é o custo para o provedor de conteúdo?
Aproximadamente R$4000,00 reais
Detalhamento de custos: Dispositivos móveis: Celulares: 3 x R$ 500,00 Tablets: 3 x R$ 1.200,00 Sensores: R$ 400,00 Motores: R$ 200,00 Câmera: R$ 400,00
How?
Como desenvolver?
Um aplicativo executável em Android com interface mais simples para que usuário final não tenha dificuldade.
Como testar?
Utilizar ferramentas de prototipagem rápida, com código de programação eficaz.
Como adquirir?
A intensão e vender o sistema de forma que o usuário implante no local necessário.
Detalhamento: Prototipagem rápida: Arduino Desenvolvimento: Linguagem Android Framework: Eclipse Móvel: Android


