Escopo
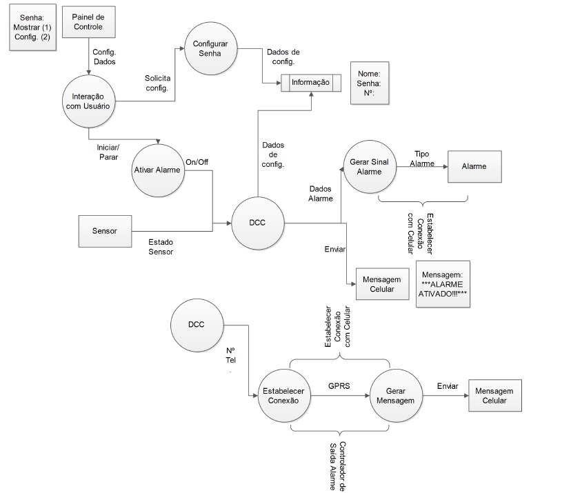
- O projeto DCC visa a implementação de um dispositivo de alarme residencial em um automóvel, sendo que após o acionamento do alarme do carro o aparelho entraria em contato diretamente com o telefone móvel do proprietário do veículo alertando-o sobre o incidente.
5W2H
- What
- DCC – Disc Cell Car
- O objetivo do DCC é alertar o usuário do dispositivo sobre alguma ação indevida em seu veículo/automóvel.
- O maior desafio é a dificuldade de comunicação entre o dispositivo e o telefone móvel.
- Conhecimentos básicos em programação computacional, conhecimento em eletrônica.
- Alarme básico de automóveis, alarme de seguros automotivos.
- Why
- Porque pode ajudar a prevenir ações contra roubo de automóveis.
- Porque essa tecnologia proporciona uma resposta imediata ao usuário.
- Who
- Qualquer pessoa que possuir um veículo.
- O especialista que irá instalar o DCC no carro.
- Os engenheiros, os especialistas envolvidos no projeto.
- Where
- Os dados serão inseridos na Disc Cell e no aplicativo.
- No dispositivo móvel.
- Em locais que existe rede de telefonia móvel.
- Será armazenado uma senha para ativar o sistema, o cadastro do chip na discadora e o número do celular do usuário.
- O software será hospedado no telefone móvel.
- When
- Pretende-se desenvolver o sistema em maios ou menos 100 dias.
- Projeto
- Modelagem
- Protótipo/teste
- How
- How much
- R$500,00: 280,00-Disc Cell / 20,00 chip de celular/ 200,00 mão de obra de instalação/
- Quatro pessoas.
- R$1000,00
DFD
DER
Diagrama de Classe
Diagrama de caso de uso
Diagrama de Estado
Método OO
Brainstorming
Problema
- O projeto visa a implantação se um sistema que avisa ao usuário quando o alarme do seu carro foi disparado, podendo assim ser evitado um possível furto ou situações onde o alarme do carro é ativado.
Método
- Optaremos pela Orientação a Objetos devido ao conteúdo atual da disciplina , e por ter uma melhor visão do nosso projeto.
Escopo
- O projeto DCC visa a implementação de um dispositivo de alarme residencial em um automóvel, sendo que após o acionamento do alarme do carro o aparelho entraria em contato diretamente com o telefone móvel do proprietário do veículo alertando-o sobre o incidente.
- O objetivo do DCC é alertar o usuário do dispositivo sobre alguma ação indevida em seu veículo/automóvel.
- Os dados serão inseridos na Disc Cell e no aplicativo.
- Será armazenado uma senha para ativar o sistema, o cadastro do chip na discadora e o número do celular do usuário.
Requisitos
Funcionais
- 01 Autenticar usuário no DCC.
- O usuário deverá informar o número do celular, a senha e seu nome.
- 02 Validar usuário.
- Por meio de um teclado numérico o usuário entra com uma senha já cadastrada, ativando o sistema no DCC.
- 03 Ligar alarme.
- Acionar o dispositivo de proteção veicular.
- 04 Verificação dos sensores.
- Verificar se o alarme disparou.
- 05 Envio da mensagem ao usuário.
- Envio da mensagem ao usuário informando sobre o acionamento do alarme.
Não-Funcionais
- Ser acessado em dispositivos móveis.
- Ter um tempo de resposta de no máximo 15 seg em 90 % dos casos.
- Usar linguagem C/C++ ou Java.
Objetos
- Carro
- DCC
- Celular
- Alarme
- Sensor
- Usuario
Diagramas
Diagrama de classes
Casos de uso
- Diagrama
- Detalhamento
Nome do caso de uso Ativando o DCC
Alvo no contexto Usuário necessita armar o alarme do carro para acionar o DCC.
Precondições O usuário precisa ter o controle do alarme devidamente cadastrado.
Condição de sucesso O usuário desacionar o alarme sem o DCC ter sido acionado.
Condição de falha O usuário não conseguir armar ou desarmar o alarme do carro .
Ator primário Usuário.
Ator secundário DCC.
Gatilho O usuário recebe uma mensagem em seu celular, informando o disparo do alarme do carro.
Fluxo principal 1 O Usuário arma o alarme do carro com o controle.
2 O DCC recebe uma mensagem da central, dizendo que o alarme está acionado.
3 O alarme é desarmado.
4 O DCC é desativado, e fica inativo até o rearme do alarme.
Exceções
3.1 Ocorreu disparo no alarme.
3.2 O DCC recebe uma mensagem da central informando o sinistro.
3.3 O DCC manda uma mensagem para o celular do usuário cadastrado.
Diagrama de atividades
Diagrama de estado
Diagrama de sequência










