5W2H


What


  • 1. Qual o nome do seu projeto?
    • KIK.IA (O que que há) (Quick I.A.)
  • 2. Qual o objetivo deste projeto?
    • Estreitar o acesso de informações relevantes à comunidade acadêmica através de uma interface mais acessível e intuitiva: Um ChatBot
  • 3. Quais os maiores desafios, na sua opinião, para se realizar este trabalho?
    • Coleta e indexação de informações em diversos canais e tratamento dos dados fornecidos pelo usuário
  • 4. Quais os conhecimentos básicos (teorias) que devemos ter para se implementar este projeto?
    • Banco de dados, leituras, entradas e saídas em aplicações Web
  • 5. Quais soluções similares existem no mercado?
    • Chat bots em geral e UFU Mobile


Why


  • 1. Porque é interessante desenvolver este projeto?
    • É especialmente interessante o desenvolvimento desse projeto, devido a potencialidade de aplicação em outros contextos como: Comercial, governamental e outros.
  • No seu projeto, precisará optar por algumas tecnologias, usar alguns hardwares e conversar com outros sistemas.

atuais ou não.

    • Numa sondagem inicial prevemos que existem facilidades em desenvolver um projeto assim usando linguagem JAVA, é necessário um banco de dados hospedado localmente ou na nuvem e um servidor que executará o software
  • 2. Com relação às tecnologias, cite no mínimo 3 e explique a função de cada uma no seu projeto.
    • JAVA - linguagem adequada para interações web
    • Banco de Dados - Organizar e permitir tratamento de dados
    • Inteligência artificial - Interpretar corretamente requisições dos usuários
  • 3. Com relação ao hardware, cite no mínimo 3 e explique a função de cada um no seu projeto.
    • Placa de Rede: Permite acesso de um computador na internet
    • Disco Rígido: Armazena programas e dados
    • Memória RAM: Armazena dados de maneira rápida para processamento imediato.
  • 4. Com relação aos sistemas, cite no mínimo 3 e explique a função de cada um no seu projeto.
    • Tratamento de dados - Prevê e contorna entradas inválidas e interpreta requisições do usuário.
    • Web crawler - busca e atualiza dados específicos
    • ChatBot - interage aplicações de chat para coletar e fornecer dados ao usuário


Who


  • 1. Quem pode se beneficiar deste projeto?
    • Em primeira fase, toda a comunidade universitária. Docentes, discentes, administração UFU e outros servidores
  • 2. Quem poderá operar o sistema?
    • Toda a comunidade universitária em diferentes níveis de privilégio.
  • 3. Quem deverá participar do desenvolvimento do sistema?
    • Os membros desse grupo, com subsidio de informações da biblioteca, desenvolvedores do UFU mobile, entidades estudantis e servidores.


Where


  • 1. Por onde (hardware ou sistemas), os dados serão inseridos?
    • A interação dos usuários com o sistema será feita através de um contato via whatsapp e/ou outras formas de troca de mensagem. As informações fornecidas pelo site serão colhidas através do portal da universidade, sistema da biblioteca e um eventual fórum colaborativo.
  • 2. Onde (hardware ou sistemas), os dados serão externalizados?
    • Em primeira fase no computador dos membros do grupo
  • 3. Onde (em que dispositivos ou ambientes) esta aplicação poderá ser usada?
    • WhatsApp e maioria e eventualmente web para assistência, ajustes e colaboração.
  • 4. Onde os dados serão armazenados?
    • Estamos a procura de algum serviço demo/trial de database
  • 5. Onde o software deverá ser hospedado?
    • Posteriormente em um servidor UFU ou maquina virtual


When


  • 1. Em quanto tempo (em semanas) pretende desenvolver o sistema?
    • Prevemos que em 4 semanas é possível concluir uma versão preliminar para testes
  • 2. Quais serão as fases e em quanto tempo cada uma?
    • Codificação e testes do sistema bot que troca mensagens com os usuários (2 semanas)
    • Configuração de banco de dados (1 semana)
    • Codificação e testes do módulo que faz o tratamento de entradas dos usuários (3 semanas)
    • Inclusão de dados no banco de dados e projetação de "web crawler"
  • 3. Qual o tempo de resposta do dispositivo ou do sistema, ou seja, quanto tempo acha razoável esperar por uma informação?
    • Menos de um segundo
  • 4. Se tiver investimento, quanto tempo acha razoável para pagar o financiamento?
    • Essa informação depende de dados de custos de desenvolvimento e manutenção dos sistemas UFU + custos gastos em atendimento de alunos.
  • 5.


How


  • 1. Como será dividido o desenvolvimento do sistema?
    • Desenvolvimento de sistema bot que se comunica com usuários através do whatsapp
    • Inclusão de dados preliminares em banco de dados (subsídio para o bot)
    • Desenvolvimento de sistema consultor de dados nos sistemas UFU (biblioteca e dados de aluno)
    • Desenvolvimento de um web crawler que encontra informações publicadas na web para atualização automática do banco de dados
    • Desenvolvimento de sistema de tratamento de entra dos usuários
  • 2. Como será feita a entrada de dados?
    • Os usuários farão toda interação através do whatsapp, as informações do sistema serão colidas em sites
  • 3. Como será feita a saída de dados?
    • Os usuários farão toda interação através do whatsapp
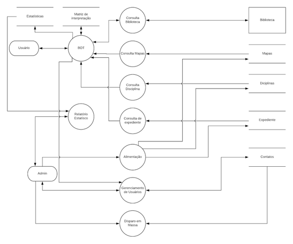
  • 4. Descreva a 1a. funcionalidade :
    • Exibe ao aluno um painel de cada disciplina com os dados mais relevantes, como: Nota, Falta, Resumo da Disciplina, Nome e contato do professor e monitores, Link da Ementa, link do grupo de discussão. Palavras e link com maior ocorrência no grupo de discussão
  • 5. Descreva a 2a. funcionalidade:
    • Permite consulta a títulos na biblioteca.
  • 6. Descreva a 3a funcionalidade:
    • Envia imagem de mapas para o usuário.
  • 7. Descreva a 4a funcionalidade:
    • Exibe informações de vários serviços, como: orientações para assistência estudantil, grupos de extensão, links para editais, cardápio do restaurante e outros
  • 8. Descreva a 5a funcionalidade:
    • Permite que a administração, ou departamentos disparem comunicados em massa.
  • 9. Descreva a 6a funcionalidade:
    • Base de informações para coleta de dados estatísticos como engajamento, picos de atividade e outros.


How much


  • 1. Quanto custa cada parte do sistema?
    • Bot - 2000 dólares
    • Aquisição/Manutenção de Banco de Dados 1000 dólares/ano
    • Sistema atualizador de Banco de Dados - 3000 dólares
    • Tratamento de entrada de dados - 5000 dólares
  • 2. Quanto deverá custar todo o sistema?
    • Cerca de 15 mil dólares
  • 3. Quantas pessoas deverão ser usadas (Equipe) ?
    • Consideramos 4 frentes de trabalho com equipes do mesmo tamanho... as equipes podem ser aumentadas para diminuição do tempo de desenvolvimento mas com 1 membro em cada frente é o suficiente para o desenvolvimento do projeto
  • 4. Quanto custa cada profissional?
    • Estima-se cerca de 100 horas para a primeira fase do projeto (3000 dólares)
  • 5. Qual deverá ser o preço de aquisição do seu software para o usuário final (Valor de mercado)?
    • 20 mil dólares


Canvas



DFD



Pitch




DER


Arquivo:KIK IA.pdf


Protótipo


Arquivo:Protótipo KIK.IA.pdf