5W2H
- Nome do Projeto: SIstema de Trânsito Inteligente (STI)
What
- 1. Qual o objetivo deste projeto?
- Fazer com que o trânsito tenha mais fluidez, aumentando a dinâmica nas vias, e assim diminuindo possíveis engarrafamentos.
- 2. Quais os maiores desafios, na sua opinião, para se realizar este trabalho?
- A princípio seria a aceitação publica, já que é uma mudança que afeta a todos e também a uma situação que deve receber muita atenção, principalmente por parte dos motoristas, os cruzamentos. Mesmo sendo um sistema que será implementado somente depois de muitos testes, o receio da população a algo novo pode gerar desconforto.
- 3. Quais os conhecimentos básicos que devemos ter para se implementar este projeto?
- Para a implementação deste projeto deve-se ter um conhecimento sobre legislação de transito, controle de tráfego, sensores, desenvolvimento de softwares e uso de hardware.
- 4.Quais soluções similares existem no mercado?
- No momento nenhuma implementação no trânsito com esse sentido teve grande divulgação, a maioria das soluções em eficiência nas ruas é relacionada ao aumento do uso do transporte público, e com a rapidez deste, além da quantidade de pessoas que é possível transportar em determinada quantidade de tempo.
Why
- 1.Porque é interessante desenvolver este projeto?
- Por ser mais uma forma, ou mesmo uma alternativa para complementar nos avanços que as dinâmicas do sistema de trânsito atual vem sofrendo ajudando de forma bem simples e eficaz, não somente nas horas de pico mas por todo o momento.
- 2.Porque deve usar a tecnologia escolhida?
- Primeiramente por ser mais econômico, já que visamos fazer a construção de um protótipo, e depois talvez, ampliá-lo em uma escala maior, que possa por exemplo, cobrir toda a cidade.
Who
- 1.Quem pode se beneficiar deste projeto?
- Os principais beneficiados serão os motoristas, que terão um sistema para otimização da fluidez de veículos sem mesmo ter que pagar por alguma adequação em seu próprio automóvel. Além deles é claro pode-se citar a numerosa quantidade de pessoas que usam o transporte público e que também chegarão ao seu destino mais rápido.
- 2.Quem poderá operar o sistema?
- A ideia inicial é que o sistema seja do tipo Machine to Machine, ou seja, não terá a necessidade de um operador humano o tempo para que o sistema permaneça em funcionamento, de qualquer forma a intenção é que o sistema também possa (em caso de emergência, ou necessidade) ser alternado para um modo manual, ou mesmo que o sistema volte ao funcionamento padrão (anterior ao da instalação do STI).
- 3.Quem deverá participar do desenvolvimento do sistema?
- Um engenheiro de trafego que será responsável pelo mapeamento dos sensores na via e também deverá efetuar todos os cálculos necessários. Um engenheiro de software para programar e implementar o software.
Where
- 1.Onde os dados serão inseridos?
- Na verdade, não haverá entrada manual de dados, pois os dados serão captados pelo sensor, enviados para um sistema embarcado que por sua vez ira gerar um comando.
- 2.Onde os dados serão externalizados, publicados?
- Os dados serão externalizados na central de controle do software. Onde o operador poderá, eventualmente, controlar o sistema eventualmente (caso ocorra algum erro do sistema).
- 3.Onde esta aplicação poderá ser usada?
- Em logradouros onde haja um grande fluxo de carros.
- 4.Onde as informações serão armazenadas?
- Não haverá um armazenamento de informações.
- 5.Onde o software deverá ser hospedado?
- Certamente em centrais de controle de transito, como o DETRAN.
When
- 1.Em quanto tempo pretende desenvolver o sistema?
- Entre 6 meses e 1 ano.
- 2.Quais serão as fases e em quanto tempo cada uma?
- As fases serão: Planejamento, orçamento, desenvolvimento de um protótipo, estudo do local de implantamento, revisão, instalação do sistema.
How
- 1.Como será dividido o desenvolvimento do sistema?
- Primeiramente fazemos a escolha das ferramentas que serão usadas, depois iremos desenvolver o software, em seguida montaremos um protótipo para possíveis aperfeiçoamentos e por ultimo montamos o sistema propriamente dito.
- 2.Como será feita a entrada de dados?
- A entrada de dados será feita por sensores que irão captar dados periodicamente.
- 3.Como será feita a saída de dados?
- A saída de dados será feita diretamente na central de controle do software.
- 4.Como será o procedimento para a 1a. funcionalidade?
- Os dados serão captados pelos sensores e enviados para o sistema embarcado que ira trabalhar com esses dados e devolver uma resposta para o semáforo.
- 5.Como será o procedimento para a 2a. funcionalidade?
- 6.Como será o procedimento para a 3a. funcionalidade?
How much
- 1.Quanto deverá custar o sistema?
- O sistema deverá custar em torno de R$17.000 para ser implementado em um cruzamento.
- 2.Quantas pessoas deverão ser usadas?
- No máximo 10 pessoas.
- 3.Qual deverá ser o preço de aquisição do seu software para o usuário final?
- Como o nosso software será destinado a órgãos públicos, o usuário final sera o operador que no caso não pagará nada. Porém para o próprio órgão público o preço será o do conjunto sistema - software, que no caso é de R$17.000.
DFD
DER
DD
Semáforo
- Cruzamento
- [Rondon/Porto Alegre, Natal/Brasil...]
Engenheiro Responsável
- Estado Civil
- [C, S, D...]
- {Casado, Solteiro, Divorciado...}
- Sexo
- [M, F]
- {Masculino, Feminino}
- Tempo de Serviço
- [300, 647, 128....]
- {Tempo em dias.}
Chefe de Manutenção
- Estado Civil
- [C, S, D...]
- {Casado, Solteiro, Divorciado...}
- Sexo
- [M, F]
- {Masculino, Feminino}
- Tempo de Serviço
- [300, 647, 128....]
- {Tempo em dias.}
Diagrama de Classes
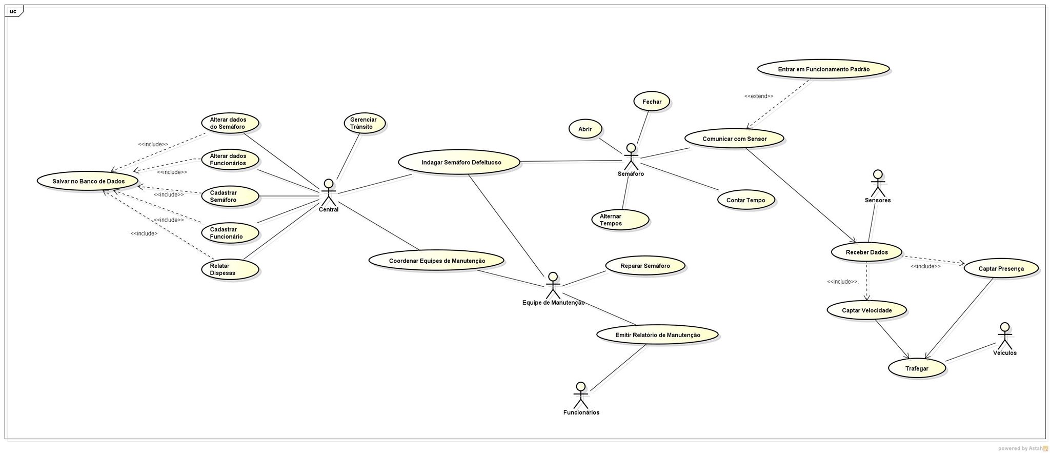
Diagrama de Caso de Uso
Comentários
- Devem ter lido sobre o SMTC para seguirem em frente com este projeto. Certamente alguma coisa diferente ele deverá fazer, não?
- Vejo que terão que avaliar dados a serem armazenados como carros, esquinas, operadores, usuários, cidades. etc
- Quero destacar um ponto crítico nesta proposta que é o tempo de troca de mensagens
- Imaginem o seguinte:
- Um carro está indo numa via a 80 Km/h e outro na mesma velocidade numa outra via e poderão colidir numa determinada esquina. Qual deverá ser a tecnologia usada já que o tempo para que os carros transmitam dados para um sistema e este processe, será que dá tempo de avisar o motorista para que este toma uma providência?
- Imaginem o seguinte:
Baseado em sensores de velocidade e sistemas embarcados, este sistema tem como objetivo otimizar de forma considerável a fluidez do transito. A ideia inicial é que com a ajuda dos sensores e de um software eficiente e veloz, possamos evitar que vias principais fiquem paradas em momentos que os semáforos ficam abertos para vias secundárias enquanto nenhum automóvel passa por alí. A princípio será um software que não precisará de um humano para controlar e também não será necessário grande armazenamento de memória não dependendo assim, de um sistema de armazenamento.



